因工作需要,四川省中医药管理局所属7家事业单位面向社会公开考核招聘工作人员,现将有关事项公告如下。
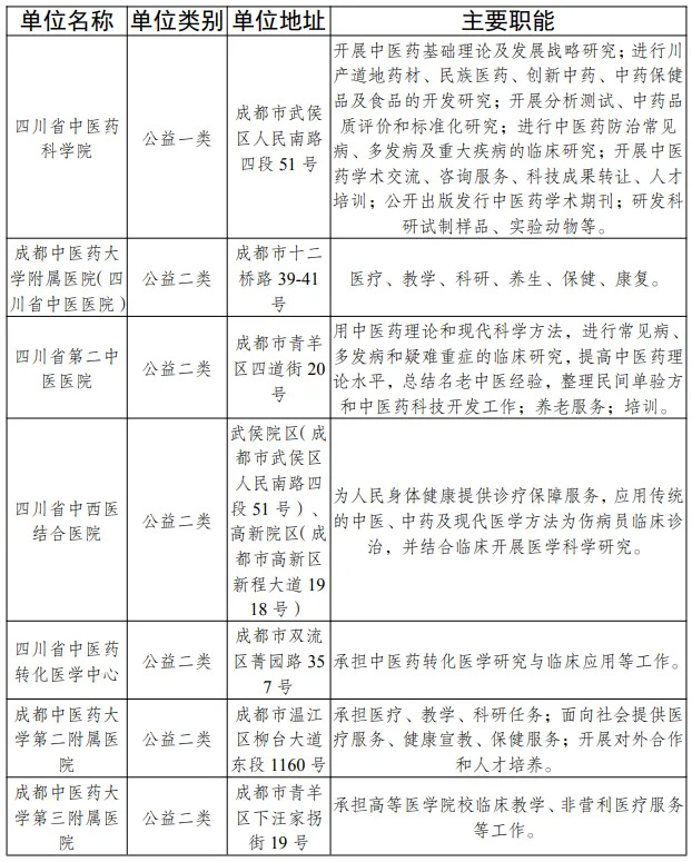
一、招聘单位基本情况

二、招聘对象、范围及基本条件
(一)招聘对象和范围
面向全国公开考核招聘符合《四川省中医药管理局所属事业单位2025年下半年公开考核招聘工作人员岗位和条件要求一览表》(以下简称《岗位和条件要求一览表》)相关岗位条件要求和本公告其他要求的人员。其中,2025年高校应届毕业生应当于2025年12月31日前取得符合岗位条件要求的学历学位证书,其他人员应在报名时取得相应学历学位证书。未在规定时间取得并提供有关证书的,不得进入下一环节或不得聘用,责任由应聘人员承担。
招聘岗位所要求的其他时间,截止报名第一日即2025年10月17日。
(二)招聘条件
1.应同时具备的条件:
(1)具有中华人民共和国国籍;
(2)遵守宪法和法律,拥护中国共产党领导和社会主义制度;
(3)具有良好的政治素质和道德品行;
(4)身体健康,适应岗位要求的身体条件;
(5)具备本公告具体招聘岗位要求的条件和资格;
(6)符合条件的机关事业单位人员报考须征得原单位书面同意。
2.有下列情况之一者,不得报考:
(1)受过各类刑事处罚的人员;
(2)被开除公职的人员;
(3)被开除中国共产党党籍的人员;
(4)尚未解除党纪、政务处分或正接受纪律审查、监察调查的人员;
(5)最高人民法院公布的失信被执行人,国家有关部委联合签署备忘录明确的失信情形人员,其他政策法规明确不得招聘为事业单位工作人员的失信人员;
(6)按照《事业单位人事管理回避规定》《事业单位公开招聘人员暂行规定》《四川省事业单位公开招聘工作人员实施办法》等相关规定应当回避的人员;
(7)尚处于国家和我省规定的最低服务期和试用期内的公务员、事业单位人员;
(8)现役军人,在读的非应届毕业生,法律法规规定不得聘用为事业单位工作人员的其他情形人员。
三、招聘名额
本次招聘均为事业编制内招聘,共计招聘59名。
具体岗位和条件见《岗位和条件要求一览表》。
四、招聘程序
(一)报名
1.报名时间。2025年10月17日10:00—10月23日18:00。
2.报名方式。本次考核招聘实行网络报名。相关报名资料扫描为电子资料,打包为压缩文件在报名时间截止前发送至报名邮箱。电子邮件主题命名为:报考单位+报考岗位+姓名。
3.填报信息。应聘人员登录报名网站,查阅公告,了解基本政策和要求,选择符合条件的招聘岗位,使用有效居民身份证有关信息进行报名。每人限报1个岗位,请慎重选择报考单位及岗位。因应聘人员提交报名信息不准确、不齐全或不符合报考条件等原因影响资格审查的,由应聘者承担相应后果。
4.报名材料。
(1)《四川省中医药管理局所属事业单位2025年下半年公开考核招聘工作人员报名表》1份,报名表中的照片须为本人近期免冠正面证件照。
(2)有效居民身份证原件的正反面扫描件。
(3)有效的毕业证、学位证原件扫描件,同时提供教育部学历证书电子注册备案表、中国高等教育学位在线验证报告(登陆学信网查询后自行下载)。暂未取得学历学位证书的,需提供学校开具的就读院系及专业等情况的证明(加盖公章)。
其中,境外留学人员须提供国家教育部留学服务中心认证学历、学位。留学期间所学专业未列入国家教育行政部门颁布的学科专业目录的,需通过相关高校或省及以上相关科研机构等第三方对留学所学专业进行认定,认定与招聘专业为相似专业的视为专业条件合格。
报考者的学历、学位以其所获毕业证或国家承认的学历教育证书上注明的专业为准。
(4)机关事业单位人员需提供同意报考证明(由用人单位及有管理权限的主管部门出具并加盖公章)。
(5)其他与报考资格相关的材料扫描件。
5.招聘单位报名电子邮箱。
(1)四川省中医药科学院:sczyyrsc@163.com;
(2)成都中医药大学附属医院(四川省中医医院):87783591@163.com;
(3)四川省第二中医医院:sc2zyyzp@163.com;
(4)四川省中西医结合医院:scszxyjhyyrsb@126.com;
(5)四川省中医药转化医学中心:zhzx@scszyyzhyxzx.com;
(6)成都中医药大学第二附属医院:czyefyrsb@163.com;
(7)成都中医药大学第三附属医院:czysfy@163.com。
(二)资格初审
报名结束后,各招聘单位按照招聘条件对应聘人员进行资格初审。资格初审结果将通过报名时登记的邮箱反馈,请报考者确保邮箱使用正常,并及时关注和查阅邮件。
资格审查工作贯穿招聘全过程,在任何环节发现报考者有不符合报考资格条件、弄虚作假情形的,取消招聘资格,责任由报考者自行承担。
(三)资格复审
通过网络资格初审的报考者于2025年10月30日09:00-17:00到招聘单位进行资格复审。
报考者参加资格复审时同步提供报名材料原件及复印件1份。
(四)面试
通过资格复审的人员进入面试,面试采取现场答辩方式进行,面试成绩满分为100分,合格分数线为75分,面试成绩低于合格分数线,不得进入下一环节。
面试时间、地点由招聘单位另行通知。面试当日,参加面试人员持本人有效身份证件按规定时间、指定地点,准时到场候考。未按规定时间、地点和要求参加面试的应聘人员,视为自动放弃,由此出现的面试名额空缺不再递补。
(五)体检
各招聘岗位按面试成绩由高到低的顺序,等额确定体检人员。如面试成绩相同,政策规定同等条件下优先的人员确定为体检人选;若以上要素均相同,则加试面试,以加试成绩高者优先。
体检在指定的二级甲等及以上综合性医院进行。
体检的项目和标准参照人力资源社会保障部、国家卫生计生委、国家公务员局《关于修订<公务员录用体检通用标准(试行)>及<公务员录用体检操作手册(试行)>有关内容的通知》(人社部发〔2016〕140号)执行。其中,乙肝检测项目按国家人社部、教育部和卫生部《关于进一步规范入学和就业体检项目维护乙肝表面抗原携带者入学和就业权利的通知》的要求执行。
体检费用由体检人员自行承担。未在规定时间到指定地点以及未在单位规定的时限内完成规定项目的人员,视为自动放弃。
除按规定应当场或当天复检并确认体检结果的项目外,招聘单位或体检人员对体检结论有异议的,可在接到体检结论通知之日起7日内提出复检申请。复检只进行1次,由我局指定到除原体检医院以外的二级甲等及以上综合性医院进行。体检结论以复检结论为准。
某岗位因体检人员弃权或体检不合格而出现的空额,按照体检人员的确定规则依次等额递补体检人员。如该岗位所有参加面试的人员体检均不合格或无人可递补,不再递补。
(六)考察
考察由招聘单位组织开展,由2名以上在编正式工作人员组成考察组,对拟聘人员政治思想素质、道德品质修养、能力素质、遵纪守法、日常学习工作、是否需要回避等情况进行全面考察。
考察组应查阅考生的干部(人事)档案,查询个人诚信记录、违法犯罪记录,审核拟聘人员提供的报名材料及其他有关材料是否属实,并采取实地考察、延伸考察、官方网站查询等方式进行查证,对其与报考相关的人事档案等材料的真实有效性和报考资格进行核实。考察结束后,考察组应据实作出考察情况说明和考察结论,并将有关情况提交主管部门,作为确定拟聘人选的重要依据。考察结论不合格的,应当向应聘人员说明理由。
考察中出现的缺额,按照体检人员的确定规则依次等额递补,如该岗位所有参加面试的人员综合考察均不合格或无人可递补,不再递补。
(七)公示
考核、体检、考察合格者由四川省中医药管理局确定为拟聘用人员,并在考核招聘公告发布平台上公示5个工作日。
公示内容包括拟审核确认人员的姓名、性别、出生日期、学历学位、专业、面试成绩、岗位排名等,并公布监督举报电话接受社会监督和举报。
举报者应以真实姓名实事求是地反映问题,并提供必要的调查线索。凡以匿名或其他方式反映的问题不予受理。
对公示期间反映有严重问题并查有实据、不符合报考条件的,取消被公示人拟聘用人员资格,不再予以审核确认;对反映有严重问题,但一时难以查实或难以否定的,暂予聘用。如经核实不符合报考条件的,取消其拟聘用或聘用人员资格。公示期间因被公示人弃权或因其被举报查实取消拟聘资格后出现的空额不再递补。
(八)办理聘用手续
经公示无异议或异议信息经核实不影响聘用的应聘人员,由招聘单位按照有关规定开展备案(核准),及时通知报考者在规定的时间内报到,签订事业单位人事聘用合同。未按规定时间报到的,视为自动放弃,取消其拟聘用人员资格。
五、纪律与监督
本次公开考核招聘工作严格执行《事业单位公开招聘违纪违规行为处理规定》(人力资源和社会保障部令第35号)《事业单位人事管理回避规定》(人社部规〔2019〕1号)《四川省事业单位公开招聘工作人员实施办法》(川人社规〔2024〕3号)等规定,自觉接受纪检监察和社会监督,严禁徇私舞弊,若有违反规定或弄虚作假,一经查实,取消应聘资格,并对相关人员按照有关规定进行严肃处理。
六、其他
(一)招聘过程中如有调整、补充等事项,由四川省中医药管理局在四川省人力资源和社会保障厅“人事考试”专栏和四川省中医药管理局官网上公告。因报考者不主动、不按要求登录相关网站查阅相关信息,导致本人未能按要求参加面试、体检、考察、递补、聘用的,责任由报考者自负。
(二)请报考者确保联系方式正确、畅通。因无法与报考者取得联系所造成的后果,由报考者自行负责。
(三)本公告由四川省中医药管理局及招聘单位负责解释。招聘岗位的资格条件,由招聘单位负责解释。
七、有关咨询、监督电话
1.报名条件及政策咨询电话:
四川省中医药科学院人事教育处电话:028-85223428
成都中医药大学附属医院(四川省中医医院)人力资源部:028-87783591
四川省第二中医医院组织人事部电话:028-68890125
四川省中西医结合医院组织人事部电话:028-63160038
四川省中医药转化医学中心党政办公室(人事):028-60199033
成都中医药大学第二附属医院组织人事部电话:028-60912032
成都中医药大学第三附属医院党政办公室(人力资源部):028-60912701
四川省中医药管理局人事教育处:028-86136279
2.纪律监督电话:
四川省中医药管理局机关纪委:028-86780960
四川省中医药科学院纪检审计室电话:028-85220587
成都中医药大学附属医院(四川省中医医院)纪委办公室:028-87783560
四川省第二中医医院纪委办公室电话:028-69983474
四川省中西医结合医院纪委办公室电话:028-67769163
四川省中医药转化医学中心纪检审计室:028-60199027
成都中医药大学第二附属医院纪委审计办公室电话:028-60912075
成都中医药大学第三附属医院纪检审计办公室:028-60912702
附件:1.四川省中医药管理局所属事业单位2025年下半年公开考核招聘工作人员岗位和条件要求一览表
2.四川省中医药管理局所属事业单位2025年下半年公开考核招聘工作人员报名表